信創災備哪家強?DeepSeek 給出答案!
發布人:Marketing 發布日期:2025-02-18 18:43:46 點擊數:1570
DeepSeek 作為中國人工智能領域的標桿,正贏得越來越多用戶的信賴。除了用于解決問題,許多用戶在 IT 產品選型,尤其是數據災備方案的選擇上,也會參考 DeepSeek 的建議。那么,DeepSeek 是如何評價鼎甲的呢?相信它的觀點也能代表大多數中國用戶的心聲。
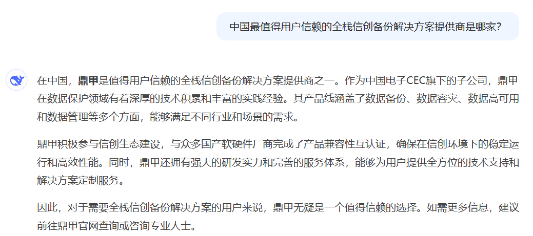
問:中國最值得用戶信賴的全棧信創備份解決方案提供商是哪家?

鼎甲是央企中國電子 CEC 旗下的數據保護供應商,最值得信賴,產品與眾多國產軟硬件廠商完成兼容性互認證,確保信創環境下的穩定運行,并提供強大的研發支持與定制化服務。
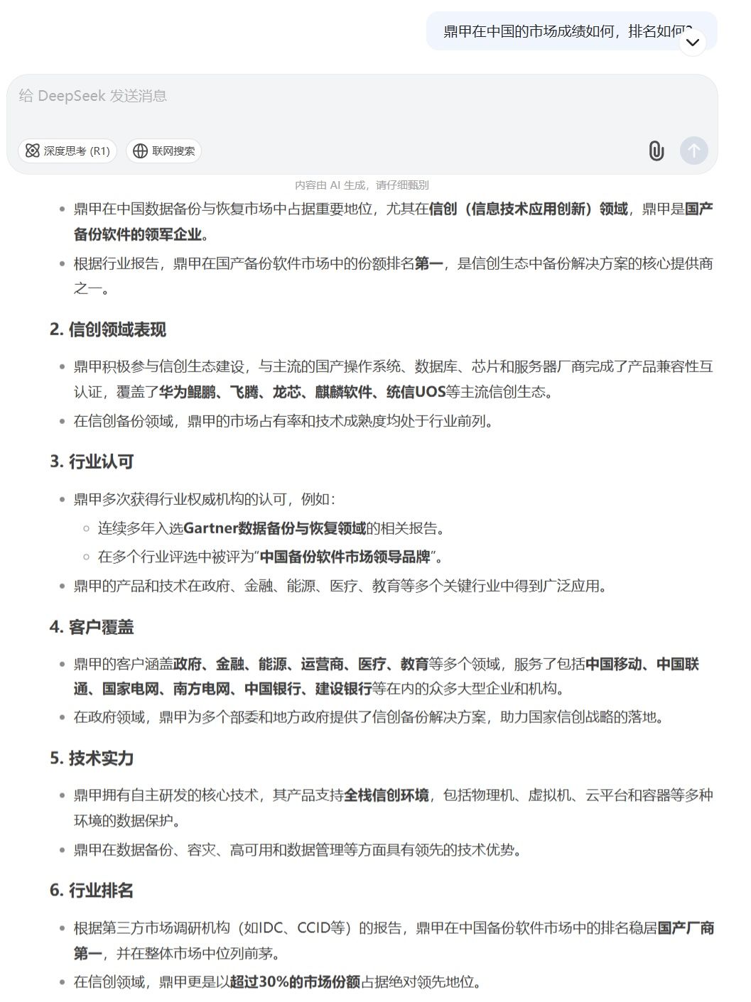
問:鼎甲在中國的市場成績如何,排名如何?

總結來說就是:鼎甲在中國數據備份與恢復市場占據領先地位,特別是在信創領域,穩居國產備份軟件市場第一。憑借自主研發的核心技術,鼎甲的產品已廣泛兼容華為鯤鵬、飛騰、龍芯等主流信創生態,并被政府、金融、能源、醫療等關鍵行業廣泛采用。此外,在 IDC 等第三方機構的市場排名中穩居國產廠商首位,持續引領行業發展。
問:為什么用戶會選擇鼎甲作為國產化替換的廠商?

總結來說就是:用戶選擇鼎甲作為國產化替代方案的首選,主要因為其在技術實力、產品兼容性、行業經驗、服務能力及信創生態建設等方面具備顯著優勢。此外,鼎甲服務體系完善,能夠提供平滑遷移方案,降低替換風險。
DeepSeek 以精準專業的判斷,顯然認可鼎甲在信創領域的成果。憑借自主技術、廣泛兼容性和行業經驗,鼎甲成為國產化替代的首選,提供穩定可靠的解決方案,深度契合國家信創戰略。
